当前位置:肿瘤瞭望>资讯>快讯>正文

韩宝惠教授、钟华教授团队:泛KRAS研究取得重要进展,共抑制MEK/RTK双通路联合疗法或可为肺癌患者带来新希望

作者:肿瘤瞭望   日期:2025/9/17 15:16:01  浏览量:4575

肿瘤瞭望版权所有,谢绝任何形式转载,侵犯版权者必予法律追究。

在全球肺癌治疗领域,一项具有里程碑意义的临床转化研究正引发肿瘤学界的高度关注。2025年9月12日发表于国际权威期刊《信号转导与靶向治疗》(Signal Transduction and Targeted Therapy,IF:52.7)的一项突破性研究,为长期以来缺乏靶向治疗选择的KRAS突变型非小细胞肺癌(NSCLC)患者提供了具有显著临床价值的全新治疗策略。

在全球肺癌治疗领域,一项具有里程碑意义的临床转化研究正引发肿瘤学界的高度关注。2025年9月12日发表于国际权威期刊《信号转导与靶向治疗》(Signal Transduction and Targeted Therapy,IF:52.7)的一项突破性研究,为长期以来缺乏靶向治疗选择的KRAS突变型非小细胞肺癌(NSCLC)患者提供了具有显著临床价值的全新治疗策略。
 
该研究由上海交通大学医学院附属胸科医院韩宝惠教授、钟华教授团队与西湖大学(原中国科学院分子细胞科学卓越创新中心)季红斌教授团队合作完成,首次通过I期临床实试验证实:MEK抑制剂曲美替尼联合泛RTK抑制剂安罗替尼可高效抑制non-G12C KRAS突变型NSCLC进展,临床疗效显著且安全性可控,有望改写该分子分型的肺癌全球治疗格局。
 
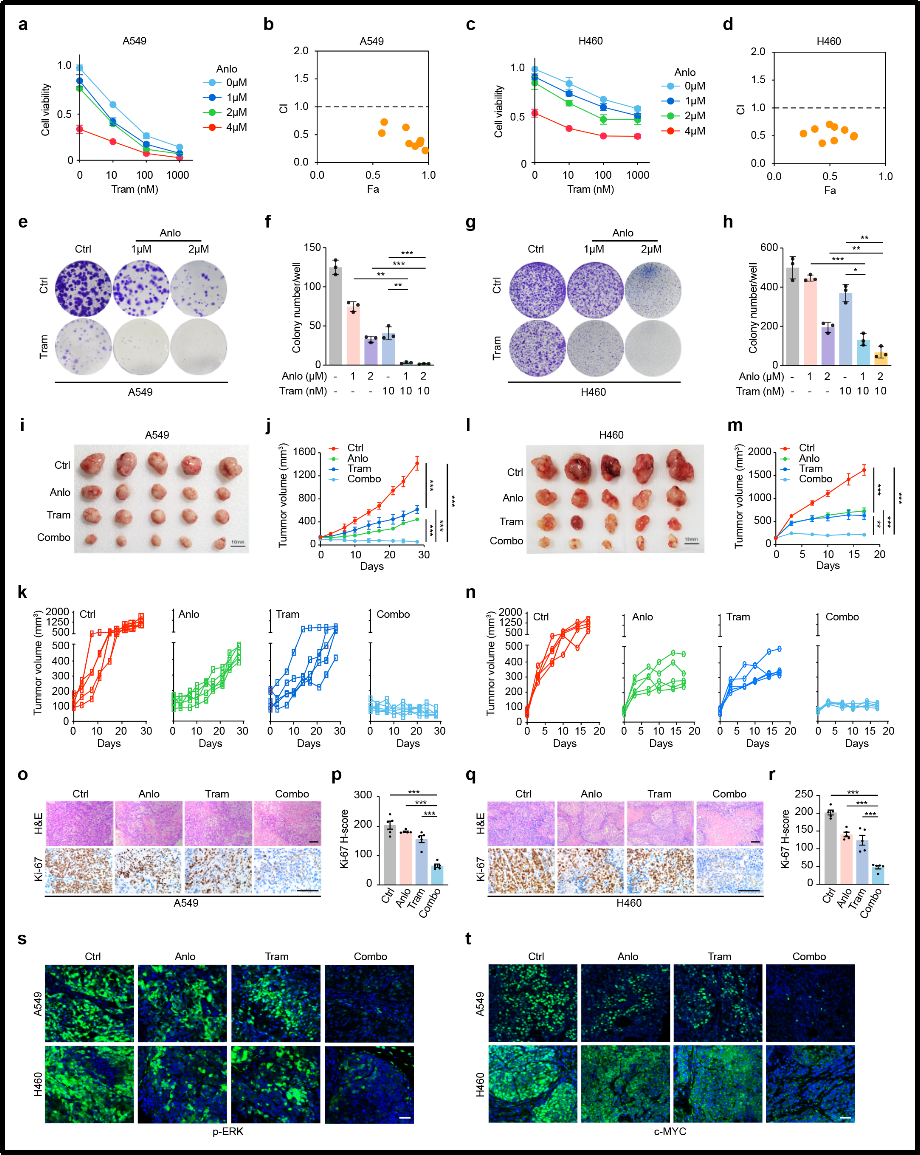
图1.共抑制MEK/RTK通路治疗KRAS突变型NSCLC肺癌
 
肺癌是全球癌症相关死亡的首要原因,其中NSCLC约占所有肺癌的85%。分子流行病学研究表明,KRAS突变见于6%–33%的NSCLC患者,是肺癌治疗中的难点和痛点。尤其对于non-G12C亚型(如G12D、G12V、Q61H等),目前尚无获批靶向药物。这类患者通常依赖化疗或免疫治疗,但客观缓解率多低于30%,中位无进展生存期(mPFS)通常不超过6个月,五年生存率极低,临床需求远未满足。
 
尽管2021年针对KRAS G12C突变的靶向药(如索托拉西布)获批为部分患者带来希望,但占KRAS突变NSCLC绝大多数的non-G12C亚型患者仍然陷入"无药可靶"的困境。寻找针对这类患者的高效治疗方案成为全球肺癌领域最紧迫的挑战之一。
 
该研究采用了从实验室到临床的转化医学研究模式,共纳入33例携带non-G12C KRAS突变的晚期NSCLC患者。临床研究(NCT04967079)分为Ia期剂量递增和Ib期固定剂量扩展两个阶段,旨在评估联合治疗方案的安全性、耐受性和初步疗效。
 
研究团队基于深入的机制探索发现,MEK抑制剂单药治疗虽然短期内可抑制肿瘤生长,但肿瘤细胞会通过激活多种受体酪氨酸激酶(RTK)实现逃逸。这种自适应耐药机制导致单药治疗效果有限。通过联合使用曲美替尼(MEK抑制剂)和安罗替尼(泛RTK抑制剂),能够协同抑制MEK/RTK信号通路,彻底阻断肿瘤细胞的逃生路径。
 
图2.曲美替尼和安罗替尼联合靶向MEK和RTKs抑制KRAS突变型NSCLC进展
 
临床I期研究(33例患者)结果显示,联合治疗方案的客观缓解率(ORR)达到65%–69.2%,疾病控制率(DCR)高达92%–100%,mPFS为10.3个月,中位OS为19.7个月,这些数据显著优于当前标准治疗结局。值得注意的是,该方案在不同KRAS亚型中均显示广泛活性。在G12D突变患者中ORR达80%,G12V中也达到50%,同时对G12A、Q61H等罕见突变类型也展现出良好的治疗效果,ORR为69.2%,显示出优异的广谱抗肿瘤潜力。与当前标准治疗相比,这一联合方案实现了疗效的飞跃。传统化疗联合免疫治疗的ORR通常仅为20%-30%,PFS约4-6个月。而这一联合方案将ORR提高了一倍以上,PFS延长了近两倍,为患者带来了实实在在的生存获益。在安全性方面,联合治疗相关3级及以上不良反应发生率为23%–35%,主要包括皮疹、腹泻、高血压等常见且临床管理经验丰富的不良反应类型,未出现4级或5级毒性事件。这种安全性特征表明该方案具有良好的临床耐受性和应用可行性,为后续大规模临床应用奠定了基础。
 
图3.I期临床研究入组33例患者的PFS、OS和ORR数据
 
该研究的临床意义不仅在于提供了一个新的治疗策略,更在于它开创了KRAS突变型肺癌治疗的新范式。这是首次通过I期床研究证实双通路抑制策略在non-G12C KRAS突变型NSCLC中的疗效,解决了该类靶向治疗"无从下手"的临床困境。基于这一研究结果,该联合治疗方案有望成为non-G12C KRAS突变型肺癌患者新的治疗策略,并在将来可能改写国内外临床实践指南。
 
随着该研究的发表,KRAS突变型NSCLC治疗正在进入一个新时代。从"不可成药"到"多靶点协同",从单一通路抑制到全方位阻断,肿瘤治疗策略正在发生深刻变革。该研究共同第一作者陆俊博士、胡敏娟博士和赵亦楷博士为论文的完成付出重要贡献,陆俊博士表示期待下一步开展更大规模的II期和III期临床研究,进一步验证这一联合方案的疗效和安全性。同时,他们还将探索预测疗效的生物标志物,力求实现真正的个体化精准治疗。
 
总之,这项研究不仅为KRAS突变型NSCLC患者带来了新的希望,也展示了中国学者在肿瘤精准治疗领域的创新能力和国际影响力。随着这一联合策略的进一步研究和应用,越来越多的患者将从中获益,迎来生存期和生活质量的双重改善。
 
参考文献:1.Jun L,Minjuan H,Yikai Z,Tianqing C,Wei Z,Yijia Z,Xinlei C,Jun W,Liang H,Chunlei S,Liwen X,Aiqin G,Huimin W,Yanwei Z,Yuqing L,Runbo Z,Zhiqiang G,Hongyu L,Chao Z,Yingli W,Liang Z,Hua Z,Hongbin J,Baohui H,et al.Coinhibition of the MEK/RTK Pathway Has High Therapeutic Efficacy in KRAS-mutant Non-Small Cell Lung Cancer[J],Signal transduction and targeted therapy,2025,10(1):299.

本内容仅供医学专业人士参考


肺癌

分享到: 更多